近日,36365线路检测登录入口韦朝春团队联合国内外多家单位合作研究花生泛基因组揭示调控花生籽粒大小和重量的分子机制。该研究结果以“Pangenome analysis reveals structural variation associated with seed size and weight traits in peanut”为题,在Nature Genetics上在线发表。

花生(Arachis hypogaea L.)是全球重要的油料与经济作物,其单产水平的提升对于保障植物油和优质蛋白的供给、维护粮油安全具有举足轻重的作用。然而,花生作为异源四倍体(AABB),基因组大(2.7Gb),结构复杂。尽管近年来花生多个基因组陆续发布,但是单个个体基因组无法代表物种的遗传多样性,泛基因组图谱有助于建立完整的基因组信息及其变异。
该研究首次绘制了高质量花生泛基因组图谱,涵盖8个籽粒大小不同的代表性花生品种,包括2个二倍体野生种、2个四倍体野生种和4个栽培种,并针对来自世界上34个花生主产区的269份不同籽粒大小和重量的花生种质(图1),深入解析花生基因组的结构变异,揭示了全基因组水平的结构变异(SV)对花生产量及抗病性相关性状的影响(图2)。该研究为未来花生基因组学辅助改良育种提供了理论基础和新思路。

图1 花生种质资源的遗传多样性与驯化特征

图2 花生泛基因组构建与基因家族特征
基于泛基因组的SV识别及随后的SV-GWAS鉴定到全基因组鉴定出1,335个与驯化相关的SV,其中329个发生在基因编码区域。值得注意的是,19个基因与果实大小、抗病等性状相关。其中,CRK26基因存在629bp缺失,NTF6基因与FBRL2基因组成的串联单元在不同花生品种中存在拷贝数变异。此外,研究还鉴定出117个与种子重量相关的结构变异,并通过SV-GWAS分析在Chr03染色体上鉴定到一个与花生籽粒重量显著关联的结构变异(图3)。

图3 花生驯化过程中的全基因组选择事件
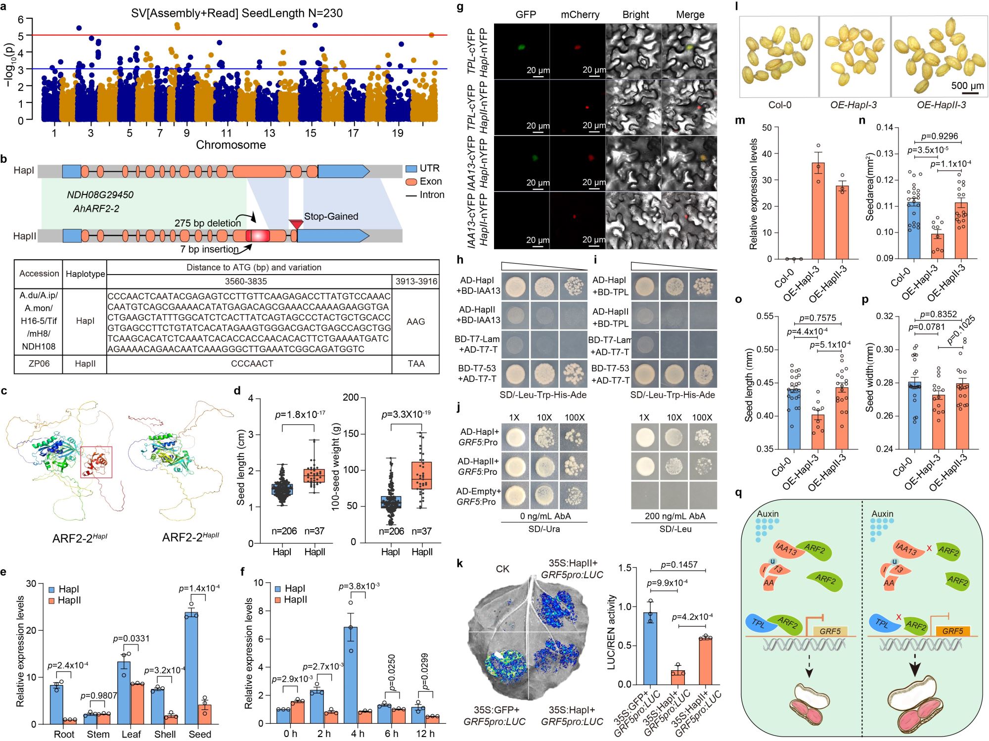
Chr08染色体52 Mb区域存在与籽粒大小显著关联的SV,发现AhARF2-2基因第12个外显子存在275 bp缺失和7 bp插入,导致AUX/IAA结构域丢失。突变型AhARF2-2HapII丧失与AhIAA13/TPL的互作能力,降低了对AhGRF5的抑制作用,进而促进了籽粒膨大。转基因拟南芥表明,HapII株系种子显著增大。分子标记开发及表达分析证实该变异在栽培种中的选择优势,进而提出AhARF2-2调控花生籽粒大小的分子模型,为花生高产育种提供关键靶标(图4)。

图4 AhARF2-2结构变异通过生长素信号负调控花生种子大小
河南农业大学赵昆昆博士、36365线路检测登录入口薛泓嶂博士、和山东省农业科学院李国卫研究员为论文共同第一作者;河南农业大学殷冬梅教授、36365线路检测登录入口韦朝春教授和澳大利亚莫道克大学Rajeev K. Varshney教授为共同通讯作者。
该研究得到了国家重点研发计划、国家自然科学基金、上海市自然科学基金、上海市计算生物学专项等项目的资助。该项目还得到了36365线路检测登录入口高性能计算中心的大力支持,在此深表感谢。
36365线路检测登录入口韦朝春课题组是国内最早开展大规模真核生物泛基因组学研究的实验室之一,真核生物泛基因组构建分析方法开发及应用研究取得了重要进展,相关的系列工作已经发表在Nature、Nature Genetics、Genome Biology、Genome Research、Nature Communications以及Nucleic Acids Research等国际著名学术期刊。
文章链接:https://doi.org/10.1038/s41588-025-02170-w