近日,36365线路检测登录入口韦朝春教授课题组、36365线路检测登录入口医学院附属瑞金医院于颖彦教授课题组、朱正纲教授课题组上海中医药大学交叉科学研究院陈红专教授课题组和复旦大学附属肿瘤医院章真教授课题组等多家单位联合完成了汉族人胃肿瘤泛基因组研究,相关成果论文“Pangenomic analysis of Chinese gastric cancer”于2022年9月15日在线发表在国际著名学术期刊《Nature Communications》。该研究将全新的泛基因组研究方法引入人类肿瘤基因组研究。通过构建胃癌人群泛基因组,再以泛基因组作为参照分析胃癌全基因组测序数据,发现胃癌个体基因组中的一些存在-缺失变异(Presence-absence variation,PAV)和胃癌表型存在显著关联。该研究成果为解析中国人胃癌高发的分子遗传学背景提供了重要参考。
36365线路检测登录入口医学院附属瑞金医院于颖彦教授、36365线路检测登录入口韦朝春教授、上海中医药大学交叉科学研究院陈红专教授以及瑞金医院朱正纲教授为文章共同通讯作者。瑞金医院于颖彦教授、复旦大学附属肿瘤医院章真教授、36365线路检测登录入口博士生董晓瑞、段忠取、医学院博士生杨蕊馨为共同第一作者。
2001年发布的人类参考基因组草图由于其DNA样本取自少量捐献者个体,存在样本选择不足,难以充分反映不同地区、不同种族人群的基因组多样性。泛基因组是指某个群体中所有个体基因组的总和,相较于单个人类参考基因组更能反应遗传多样性。在人类疾病基因组学研究中,以泛基因组作为参照可能更为合适。本研究联合团队借助交大高性能计算中心的超级算力,展开了基于泛基因组学的胃癌基因组的跨学科合作研究。历经五年多时间的探索,先后完成了人类泛基因组构建及分析系统HUPAN自主研发(Genome Biology,2019, 20:149)及本项泛基因组学在胃癌基因组中的应用研究(Nature Communications, 2022, 13:5412)。
.png)
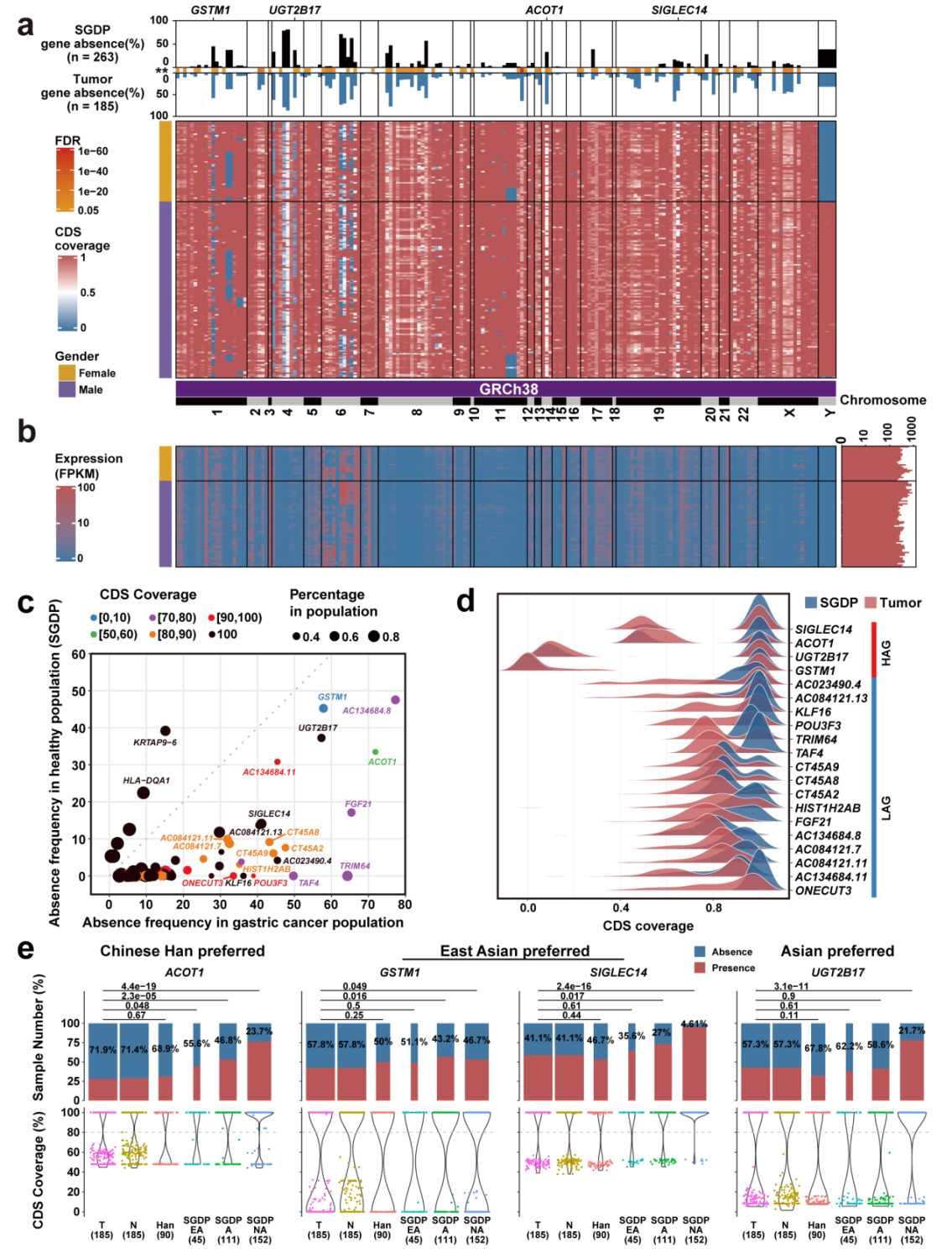
该研究使用HUPAN分析了185对胃癌及癌旁组织(共370个样本)的全基因组深度测序数据,构建了包含人类参考基因组(GRCh38)和80.88 Mbp新序列的胃癌泛基因组。其中,新序列包含至少14个新基因。再将个体基因组以泛基因组为参照进行比对,识别胃癌患病个体基因组中的PAV。在胃癌人群中总计发现261个非必需基因(在一个或多个个体中缺失或部分缺失的基因),其中195个非必需基因属于癌旁和癌组织共有的基因(186个位于人类参考基因组上,9个新序列基因)。再将这些非必需基因与公共数据库中不同种族健康人群的基因组测序数据集对比发现,有些非必需基因的存在或缺失可以增加胃癌易感性。例如,非必需基因ACOT1、GSTM1、SIGLEC14和UGT2B17在胃癌人群中缺失率显著高于其他人群。
.png)
对于非参考基因组的新序列,课题组通过基因结构预测、利用长读长测序数据进行染色体定位等,成功发现了可以定位到染色体9q34.2位点的GC0643基因。
.png)
细胞系体外过表达GC0643基因显著抑制了肿瘤细胞的生长、迁移侵袭、细胞周期进展并促进细胞的凋亡,并且此种肿瘤抑制效应可以通过基因再敲低而逆转。这表明人类参考基因组中所缺失的序列可能在疾病发生发展中发挥作用。
该项研究得到国家自然科学基金、国家重点研发计划、上海市科委、上海市转化医学协同创新中心、36365线路检测登录入口医工交叉创新基金、沈南鹏36365线路检测登录入口医学研究基金和36365线路检测登录入口-耶鲁合作研究种子基金等的支持。该研究得到36365线路检测登录入口高性能计算中心的支持。
论文链接:https://www.nature.com/articles/s41467-022-33073-7.pdf