近日,36365线路检测登录入口、微生物代谢国家重点实验室董涛团队揭示了细菌Ⅵ型蛋白分泌系统(T6SS)的合成调控新机制。该研究发现霍乱弧菌中跨膜蛋白TssM和伴侣蛋白TssA-TagA对T6SS管状结构的合成起到关键的协同控制作用,相关成果以“TssA–TssM–TagA interaction modulates type VI secretion system sheath-tube assembly in Vibrio cholerae”为题发表于Nature Communications杂志上。36365线路检测登录入口博士研究生梁小夜和李浩为共同作者,36365线路检测登录入口董涛研究员为通讯作者。本研究阐明的T6SS合成机制是董涛团队自2019年11月在PNAS和2020年2月在Nature Microbiology, 以及2020年4月在Nature Communications上发表的关于T6SS分泌蛋白作用机制的延续和补充,从T6SS管状结构合成的角度推动了该领域对T6SS作用机制的理解和研究。
T6SS是一种广泛存在于病原细菌中并在微生物竞争中发挥重要作用的细菌的武器。它的典型特征是在细菌内部合成的长约1微米的管状结构。该结构由内外双层管组成,一端被锚定在跨膜结构复合物上,该复合物由多个蛋白组成并跨越内外膜(图1a)。外管结构类似于弹簧,可以在2毫秒内收缩至原长的一半,并同时将内管弹射至细胞外。这个过程释放的能量相当于1000个ATP分子的水解能,其作用力可使内管直接穿透受体细菌的细胞内外膜和细胞壁,深入到细胞质中。然而,T6SS的合成和收缩机制一直是领域内关注但尚未解决的重要问题。
.png)
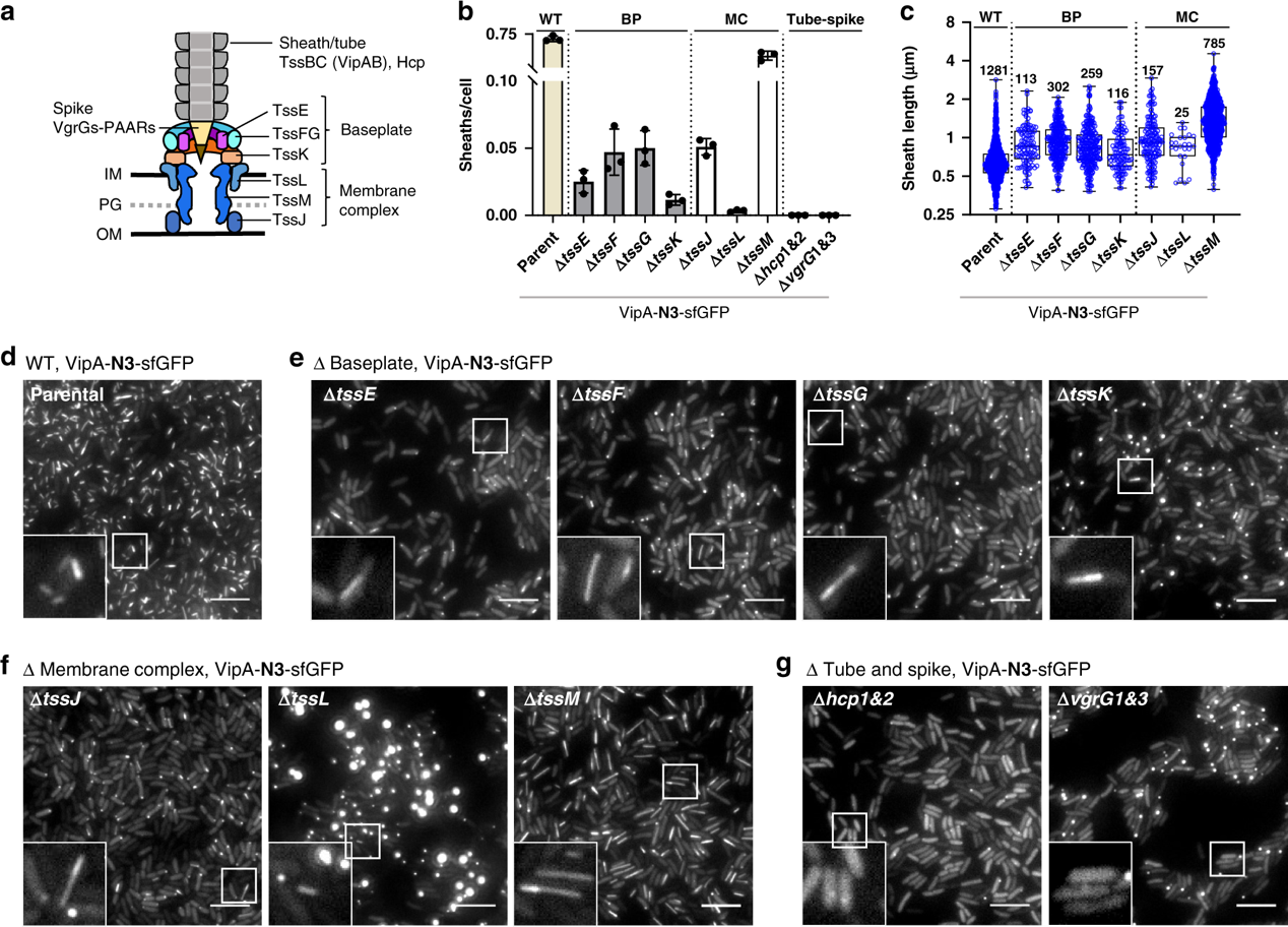
图1. T6SS sheaths assemble in membrane complex and baseplate mutants
2016年,Cascales教授在一篇发表于Nature的文章中提出了由TssA为关键合成起始因子的T6SS组装模型。随后,在2018年该团队在Nature Microbiology上提出了由TagA为关键终止因子的T6SS合成模型。因此,TssA-TagA这对含有ImpA_N结构域的同源蛋白被领域内认为在T6SS合成中发挥了重要的起始和终止作用。然而,董涛团队的最新研究发现仍有一系列的现象无法被该模型解释。这些现象主要包括:在敲除了tssA基因的突变体内,如果同时缺失tagA或者诱导表达内膜蛋白TssM,会重新刺激细菌合成T6SS管状结构; 诱导表达TssA可以抑制T6SS结构蛋白的非正常聚集;而诱导表达TagA会抑制T6SS的正常合成。通过创新性的构建和运用一系列T6SS结构蛋白基因敲除突变体和T6SS不可收缩模型,作者成功地将T6SS合成的起始过程和延伸过程区分开,并且在缺失了跨膜结构基因的突变体中仍然发现有T6SS的管状结构合成。这些发现明确显示了现有模型的缺陷。通过对TssM、TssA和TagA的功能进行细致的生化和遗传研究,作者提出了一个由TssM-TssA-TagA共同控制T6SS合成的新模型。
.png)
图2. TssA–TagA–TssM regulates priming and termination of the T6SS assembly
最后,本项工作还对T6SS这一广泛分布并可作用于真核和原核细胞的重要武器的来源进行了探讨。T6SS跨膜蛋白复合物中的TssM和TssL蛋白与IV蛋白分泌系统(T4SS)的膜蛋白同源,而T6SS的管状结构与噬菌体的可收缩尾管同源。这项研究发现,在特定条件下T6SS的管状结构可以不依赖于跨膜蛋白复合物而独立合成。因此,通过这项研究我们还可以看到在漫长的进化过程中细菌整合T6SS时留下的T4SS和噬菌体的痕迹或影子。
该研究获国家自然科学基金委面上项目(31770082)等项目的支持。
文章链接: http://www.nature.com/articles/s41467-020-18807-9