近日,Plant Physiology在线发表了36365线路检测登录入口、微生物代谢国家重点实验室缪晓玲团队的最新研究成果“Lipid droplets mediate salt stress tolerance in Parachlorella kessleri”,阐明了一种新颖的微藻抗盐胁迫机制。博士生尤在芝为第一作者,缪晓玲研究员为通讯作者。
微藻是一类在陆地、海洋分布广泛,光合利用率高的自养植物,其种类繁多,代谢产物丰富,因此应用很广,涉及生物燃料、功能食品、化妆品、水产和饲料等领域。微藻油脂是生物柴油生产的良好原料,而环境条件如氮、磷、盐度、pH、光照和温度等的改变可以不同程度的影响微藻油脂的合成。利用盐胁迫提高微藻油脂生产的同时,还可以利用海水进行微藻的养殖,是降低微藻生物柴油生产成本的有效途径。
.jpg)
.jpg)
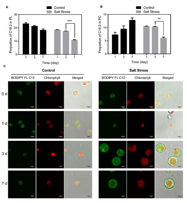
目前对盐胁迫响应机制的认识主要集中在膜的离子运输、抗渗透物质的积累、抗氧化功能的提高这些方面。本研究中发现了一种由脂滴(Lipid Drops, LDs)介导的盐胁迫响应新机制。采自新疆盐湖的一种小球藻Parachlorella kessleri在0.35 M NaCl胁迫条件下,细胞体积变大、胞内LDs含量显著上升。进一步对这些LDs的分布、LDs蛋白质组、脂质组、及其脂肪酸动态分布的分析,并结合转录组数据和醋酸改变LDs含量的实验,推测LDs在抗盐胁迫中具有为细胞膜面积的增大及膜脂脂肪酸组成的改变提供了原料及相关酶类;协同自噬参与盐胁迫条件下细胞内物质的再循环利用;具有储存胞内蛋白的功能(可能与盐胁迫解除后细胞的快速恢复有关)等多种功能。同时阐明了Parachlorella kessleri小球藻中脂滴介导的盐胁迫响应机制。此外,研究团队对盐胁迫增大的微藻细胞的生物柴油生产潜能进行了评估,提出通过提高DNA含量增加油脂产量进行生物柴油生产的思路。
此项工作得到了国家科技部以及自然科学基金委的资助。